湖南省气象服务中心
湖南省公安厅交管总队情报指挥中心
湖南省高速公路路网运行监测指挥中心
联合发布高速公路气象服务专报
预计
今天白天(2月19日),
受弱波动影响,
省内云系较多,
湘中、湘南大部地区有降水;
今晚至21日,
以多云到晴天天气为主,
其中20日清晨湘中、湘东大部地区有雾。
具体天气及影响路段
未来三天
今天白天到晚上

20日白天到晚上
21日白天到晚上

公路交通气象影响预报



2月19至2月21日湖南省高速公路综合风险等级图
影响路段



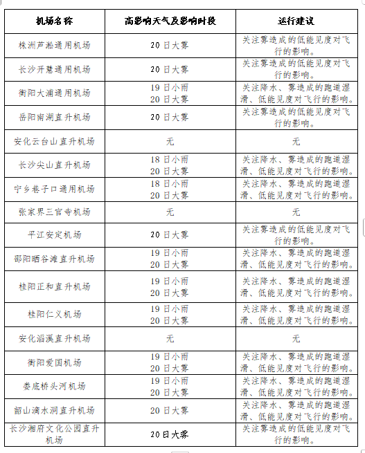
通用航空交通气象影响预报

水上交通气象影响预报

关注与建议
责编:徐霞
来源:耒阳市融媒体中心
与时间赛跑!耒阳交警开辟“生命通道”紧急护送脑出血患者就医
宜出门!湖南暖春即将上线
【山乡年味浓】年味里的坚守 镜头下的温情
【2026年耒阳职工春晚展播】情景朗诵剧《雷霆·暖阳·守护》
春节假期安全提示
【山乡年味浓】牛棚炊烟暖 马年日子甜
【山乡年味浓】敖山庙会游船盛典启航 非遗年味醉美耒阳
【山乡年味浓】女婿初二登门拜年 走亲习俗藏浓情
下载APP
分享到